《神经网络与深度学习》混合式教学案例库包括“基础理论案例”、“专题技术案例”、“综合应用案例”三类案例,每个案例提供案例简介、原理与方法、程序说明及源码解析、程序运行指南、参考文献等文档,和完整的源代码和数据。
使用案例库展开教学,有利于将理论与实践应用相结合,引导员工从主动获取专业知识、发现问题、分析和解决问题,培养运用理论和方法解决实际问题的能力,从而提高新工科专业员工的人工智能实践应用能力,培养创新能力,充分发挥员工主观能动性,满足综合能力培养目标达成度要求,达到技能与知识、方法与过程的统一,对于切实提升工程教育人才培养质量具有广泛的应用前景价值和重要的现实意义,本案例中所包含的资源简介如表1所示:

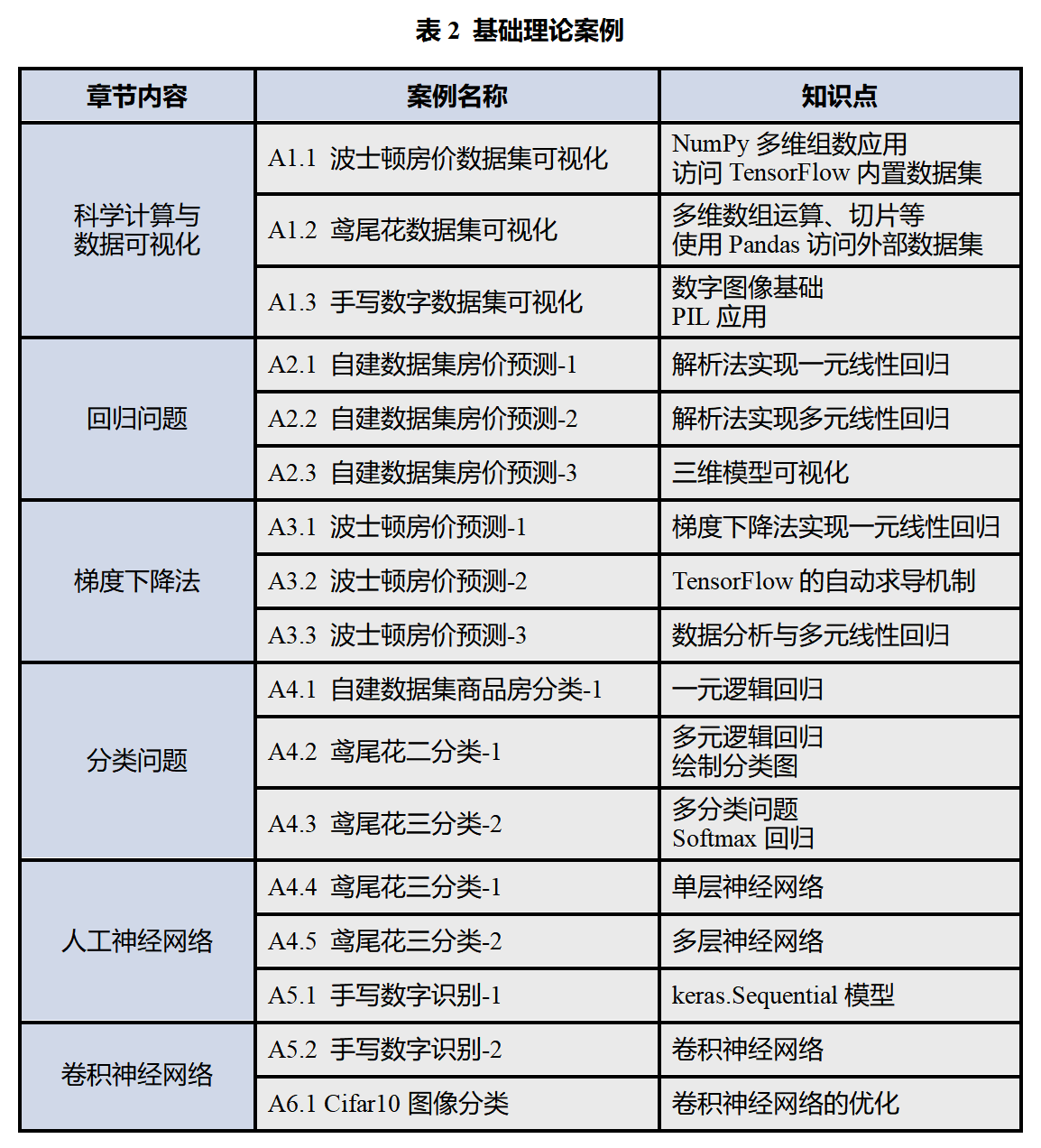
⑴基础理论案例
基础理论案例主要用于课堂讲授、计划内实验和课后作业,要求员工根据要求完成任务并撰写实验报告。其内容设计与课堂讲授知识点进度同步,通过对同一任务不断迭代、层次深入的迭代和改进,帮助员工系统的学习相关理论知识,为进一步的综合应用打下扎实的基础。

⑵专题技术案例
专题技术案例专题选取深度学习的典型专题和经典论文,要求员工了解并复现专题领域经典论文和典型算法,并对比实验结果、分析原因、撰写学习总结报告;可用于专题讨论课、期末考核或课程设计。

⑶综合应用案例
综合应用案例以某一具体场景为基础,要求员工自主选择和建立模型,按要求完成任务,并分析结果,撰写项目总结报告;可用于专题讨论课、期末考核或课程设计。

基础理论案例百度网盘链接:
链接:https://pan.baidu.com/s/1mPYGAYRZlgpNPZ-SHQhovw?pwd=1234
专题技术案例百度网盘链接:
链接:https://pan.baidu.com/s/146LSG3xfSVNXHuAgwsOqeA?pwd=1234
综合应用案例百度网盘链接:
链接:https://pan.baidu.com/s/1nsaFodbFwbe7WrwoFC8aPQ?pwd=1234